学校要闻
NEWS
根据中华人民共和国教育部近日发出的文件《教育部关于公布2015年度普通高等学校本科专业备案和审批结果的通知》(教高函[2016]2号),我院房地产开发与管理专业、网络与新媒体专业、文化产业管理专业、医学检验技术专业及朝鲜语专业通过教育部审批。...
为进一步贯彻食品安全法指导思想,确保新学期师生餐饮卫生安全,2月26日上午,学院校园管理工作部在第五教学楼105室举办了主题为“学院食堂餐饮服务及食品安全操作规范”的2016年食堂员工餐饮安全培训讲座,特邀广东省食品药品监督管理局食品餐饮安全监管处吴有声处长作主讲嘉宾。...
近日,广东省高校党课课件和基层党组织活动创新案例评选结果公布,我院工商管理学系韩露老师的《党员标准和党性修养》获党课课件比赛三等奖。 本次活动由中共广东省委教育工委主办,全省各高校共报送党课课件173个,...
2月15日,会计学系第二批赴台湾逢甲大学交流学习的27名学子顺利抵台,开始为期五个月的交流学习。 会计学系首批组织了28名学子前往逢甲大学交流学习,已于年前归来,经过宣讲、报名、资格审查等程序,此次再选出27名学生前往台湾交流学习,...
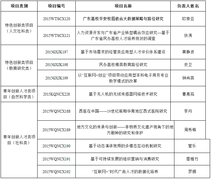
近日,《广东省教育厅关于公布2015年重点平台及科研项目立项名单的通知》(粤教科函[2016]12号)文件发布,我院《广东高校平安校园嵌合大数据策略与路径研究》等11项科研项目获得本次广东高校2015年省级重大项目立项。...
2016年1月8日,广东省高校党建研究会民办院校分会2015年年会在惠州经济职业技术学院举行。广东省委教育工委组织处副处长叶祝秋,广东省民办高校党建研究会民办院校分会会长、广东白云学院党委书记刘剑锋,惠州市“两新”...