学校要闻
NEWS时间:2024-03-03
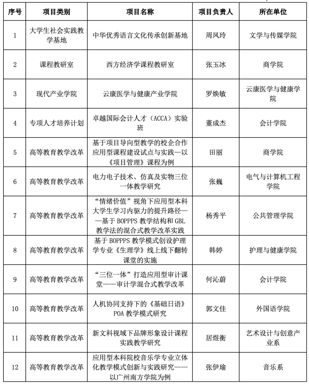
近日,广东省教育厅公布2023年度广东省本科高校教学质量与教学改革工程立项项目名单,yabo鸭脖推荐申报的12个项目全部获批,获批立项率达100%。
立项项目

质量工程建设项目关乎学校教育教学水平和人才培养质量,学校对质量工程项目申报高度重视,聚焦教学和人才培养关键问题,积极谋划,提前培育,重点突破。在校级质量工程项目建设的基础上,邀请校外相关领域专家对拟申报项目进行评审推荐,优中选优,同时对获推荐项目进行针对性打磨指导。项目申报负责人所在单位和项目申报负责人齐心协力,多次修改和完善项目申报书。
本次yabo鸭脖取得12个省级质量工程项目全部获得立项的佳绩,是学校紧密围绕立德树人根本任务,推进内涵建设,提升办学水平,深化教育教学改革发展取得的新成果。yabo鸭脖将继续以质量工程项目建设为依托,充分发挥项目的引领、示范和辐射作用,鼓足干劲深化教学改革,砥砺前行推进创优提质,全面提升人才培养质量,以推动学校高质量发展,为服务区域经济发展做出积极贡献。
项目介绍
01
中华优秀语言文化传承创新社会实践教学基地
- 文学与传媒学院 周凤玲 -
中华优秀语言文化传承创新社会实践教学基地于2022年7月正式挂牌成立,但实际2021年已开展工作。

授课现场
在人才培养方面,基地以“提升学生语言文字应用能力、传承创新中华优秀传统文化”为核心。首先,加强专业教育,推动实现德育、智育、美育、体育和劳动教育实践化,提升大学生的创新能力和实践能力;其次,训练大学生的综合素质,帮助大学生加深社会认识、关心社会发展,引导学生利用专业知识解决社会问题,增强社会责任感。

项目活动(右一为周凤玲老师)
在社会服务方面,首先,提升小学生通用语质量以及语言文字运用能力,激发并培养小学生热爱祖国语言文字的情感;帮助小学生延伸拓展课堂知识、传颂经典,培养小学生文化自信和家国情怀;其次,传承传播中华优秀传统文化,普及提升通用语质量,让中华优秀传统文化走进民众生活。
02
西方经济学课程教研室
- 商学院 张玉冰 -
本教研室以学生为中心,产出为导向,按照“以社会需求为导向,以培养大湾区政企需求的应用型人才为目标”的人才培养目标总要求,不断推进和完善西方经济学课程体系建设。紧抓“立德树人”本质,强化师德师风和教风学风建设,开展教研活动、教学建设、教学研究和教学改革,促进教师专业发展,强化教学运行管理、教学质量管理、考核评价激励,形成经验共享、互助互促、凝聚智慧、锐意创新的教师教学发展共同体。
教研室践行教育教学改革实践,通过课程建设、团队建设、产学研共建等具体措施,实施虚拟现实同步、线上线下混合、教学手段现代化等创新教学方法,推行西方经济学课程教学改革与实践,形成具有应用型本科高校特色的“两性一度”一流课程体系。建设开放多元的新型教研组织;营造追求卓越的教学学术氛围;打造教学相长的师生学习共同体;建设丰富的课程教学资源;建立教学能力全周期培养制度。
教研室基于OBE教育理念,依循“让课程优起来、教师强起来、学生忙起来、效果实起来”的建设思路,打造“金课”,淘汰“水课”,全面提升人才培养质量。改革教学质量评价模式,推进产教融合与校企合作,强化实践创新能力培养。推动教研活动创新,充分利用国家级慕课、超星学习通平台、虚拟仿真实验系统等资源和平台。探索技术融合创新,打造精品教学视频、课程示范包、AI助教、试题库、虚拟仿真实验攻略、优秀学生实践案例分析集等线上学习资源。基于PBL教育理念,教学方法体现先进性与互动性,焕发课堂生机活力。淬炼师德师能,融入课程思政,教学过程中采取“线上+线下双维度”的“显隐结合”融入法,充分发挥课程育人作用。
03
云康医学与健康产业学院
- 云康医学与健康学院 罗焕敏 -

云康医学与健康产业学院依托省级特色专业“医学检验技术”、“康复治疗学”两个医学技术专业群,融合知名企业云康集团,协同中山大学系列附属医院、广东省人民医院、广东工伤康复医院等大型三甲医院,以医学检测和智慧康养为核心,重点支撑广州及周边区域在医学检测和智慧康养领域的人才培养、技术创新、产业升级和资源共享,打造集人才培养、技术研发和社会服务于一体的现代化健康产业服务高地。

产业学院实施与企业深度产教融合、校企医协同育人的应用型人才培养模式,建立了灵活的运行机制,以补充和加强实习实训等产业实践教学环节为核心抓手,初步建成了一支稳定的高素质校内外“双师双能型”教师队伍,累计招收本科生九百余人,取得了显著的人才培养成效。
04
卓越国际会计(ACCA)专项人才培养计划
- 会计学院 董成杰 -

项目团队
本项目依托会计学院两个国家级一流本科专业建设点(会计学、财务管理)优势,根据国际化、数智化会计人才的特征,实施卓越国际会计(ACCA)专项人才培养计划。创新人才培养模式,深化校政企协同育人机制,将专业目标与行业需求对接,通过校企“双主体”师资融合,实现人才链、教育链、产业链、创新链“四链”有效对接。结合市场需求和民办院校学生特征,构建思政引领下的“ACCA专业导学+知识技能提升+综合实践+数智融合”四位一体的课程体系。融合“学历教育与国际职业资格考试”的教学模式,将ACCA职业资格考试与会计本科教育相衔接,课证融通,既拓宽了学生国际化视野,又提升了学生的专业素养和综合素质。
05
“项目导向,任务驱动,课赛联动”教学模式探索与实践
——以《项目管理》课程为例
- 商学院 田丽 -

本课题以项目管理课程为例,探讨“项目导向,任务驱动,课赛联动”的教学模式,基于校企合作、聚焦岗位角色,从而建立项目案例库,在教学中基于任务导向,驱动教学进度,促进学生自主学习动力,最后课赛联动,将实践教学成果转化为参赛作品,提高学生实践能力,在整个教学过程中加入企业导师,壮大指导团队,进一步契合职业发展需求,这样的教学模式主要解决了课程教学重知识轻思维、案例重模块轻整体、太注重模型而导致的岗位适配性不强、以及企业导师参与度不够而应用性不强的问题。
06
电力电子技术理论、仿真及实训三位一体教学研究与实践
- 电气与计算机工程学院 张巍 -

《电力电子技术》作为电气工程及其自动化专业学生的核心课程,涵盖了电力电子器件、电路、系统原理、设计及应用等核心知识点。为了切实有效提升学生的学习效果和综合能力,本项目提出了一个创新教学理念——理论教学、仿真实验与实训操作三位一体的理念。其核心思想在于将理论教学、仿真实验与实训操作三者有机融合,形成一个多维度的培养结构。理论教学为实训操作提供原理支撑,而仿真实验是理论教学的延伸,同时在实际操作过程中,一旦遇到问题或需要进行改进,学生可以回到仿真实验中进行调整和优化。三者相辅相成,共同提升学生的知识和实践能力。另外,灵活安排教学比重和顺序,实施个性化教学,提升学生实践、创新和解决问题能力。最终借助多元化考核方式,进一步促进学生实际能力培养,为未来职业生涯奠定基础。
07
《管理学》混合教学改革赋能民办高校新生提升学习内驱力的研究
- 公共管理学院 杨秀平 -

师生合影(中间为杨秀平)
本次教学改革以《管理学》课程为例,根据新文科的建设要求,在OBE教学理念的指导支撑下,结合大一新生需求和专业人才培养目标,设计“知识传授—情感激发—能力训练—拓展创新”的梯度课程教学目标,按照“两性一度”的标准对《管理学》课程进行线上线下的混合式改革,通过利用线上线下两方学习资源,把握课堂和课外两个学习空间,链接新生和老生两个学习对象,循序渐进、多方协同激发民办高校新生的学习内驱力,进而更好地实现课程教学目标和学生发展目标。
08
基于BOPPPS教学模式下生理学课程翻转课堂构建研究及实施
- 护理与健康学院 韩婷 -

师生合影(右一为韩婷)
随着医学的发展和公众健康需求的变化,对医疗护理服务需求显著增加,全面提升护理人才培养的规模和质量,着力培养和造就一批拔尖创新的卓越护理人才显得尤为重要及迫切。
本项目基于BOPPPS教学模式下对生理学翻转课堂进行构建研究及实施。BOPPPS模式注重教学流程的完整性和学生的主动学习,以参与式学习活动为核心,围绕教学目标开展全过程的教学设计。在此基础上,教学团队增加课程衔接(Transition)和评价前置(Pre-evaluation),构建BOPPPS+教学模式,将课程教学过程分为“三阶段一衔接”的闭环学习模式。并融入多元教学方法,搭建“主课堂+拓展课堂”的立体化教学空间,最终以“两维度三阶段,教评他评自评三结合”的评价方式更全面地体现学生的学习成果,鼓励学生自主学习。

“BOPPPS+”模式适应护理专业特色,从知识、能力和素质多方面提升学生能力,有利于学生更加牢固地掌握知识及技能。
09
审计学课程“三位一体”混合式教学模式的探索与实践
- 会计学院 何沁蔚 -

项目团队
审计学课程是yabo鸭脖会计学院两大国一流专业:会计学专业、财务管理专业的核心课程之一。本课程依托专业厚重的学科基础,以应用型人才培养为目标,贯彻“以目标为导向”的教育理念,致力于将理论教学、实践教学和思政教学“三位一体”进行有机融合,努力实现混合式教学模式的改革,达到全过程全方位育人的目的。课程以社会审计知识为主干,以国家审计和内部审计知识为互动,并嵌入智慧审计知识,从而构建起融合审计基础知识、党和国家战略、技术变革的审计知识体系。课程以“学生发展”为中心,通过“知识、能力、素质”三方面培养,帮助学生树立正确的世界观、人生观和价值观,实现知识传授、能力培养和价值塑造“三位一体”的教学目标。利用线上线下混合式创新教学方法,打造应用型审计课堂,培养理论基础扎实、实践能力强、道德素养高的应用型本科人才。
10
人机协同支持下的基础日语课程POA教学模式改革探索
- 外国语学院 郭文佳 -

基础日语是日语专业必修的基础类课程。此项课程改革将基于人机协同理论、Bloom 教育目标分类学理论、产出导向法理论,以大数据为基础,以知识目标、能力目标和育人目标为方向,以“输出驱动—输入促成”为教学构想,为学生设置个性化、精准化的教学。人机协同是POA教学模式开展的手段。通过学习通等智能平台的功能搭建以及chatgpt等人工智能手段的运用,教师和人工智能在各自分工基础上发挥各自优势,相互配合,共同培养学生,实现高效教学。人工智能承担教师助理职责,主要负责机械性、耗时性、需要精确量化的工作;教师则集中培养学生自主学习能力、跨文化沟通能力、合作探究能力、分析和解决问题能力及创新思辨能力。以此来更好地满足未来复合型人才的培养要求。
11
新文科视域下品牌形象设计课程实践教学改革研究
- 艺术设计与创意产业系 居煜衡 -

项目团队
《品牌形象设计》课程作为艺术设计学专业的核心必修课,致力于培养具备全面设计素养的当代人才。在新文科视域下,该课程通过创新教学理念,以项目式教学为基础,将品牌形象设计与艺术、商业、传播学等多学科深度融合。其教学理念注重学生的全面发展,强调创新精神和综合素养的培养。课程的特色在于跨学科整合,引入多学科知识,培养学生在多元学科交叉中的深度理解,拓展创意视野和解决问题的能力。同时,项目与产教融合和新文科建设紧密结合,实践导向教学、校企合作深度融合,将课程与实际商业项目密切结合,以提升学生对行业的适应性,增强就业竞争力,培养适应现代社会需求的全面设计型人才。
12
应用型本科院校音乐学专业产教融合实践教学改革研究
- 音乐系 张伊瑜 -

应用型本科院校音乐学专业产教融合实践教学改革研究围绕“以学生发展为中心”,探讨音乐学专业实践教学,通过创建产教融合创新平台,产学协同育人基地,打造立体化实践教学模式,体现教学理念、教学技术、教学内容、教学形式及教学方法的全方位革新;同时实践内容体现前沿性与时代性,满足行业及社会需求。通过实践教学达到提高学生综合能力的教学目标,培养“学用兼备、知行合一”具备家国情怀、艺术热忱、科学精神的人,以及自主学习,自主创新,具备自主解决问题能力的复合型应用音乐人才。
来源:教务处 编审:学校新闻宣传中心