学校要闻
NEWS来源:0 时间:2019-11-26
“‘不忘初心、牢记使命’主题教育进行时,基层在行动”系列一、系列二报道了各基层党组织学习研讨动态。
系列一 | “不忘初心 牢记使命”主题教育进行时,基层在行动系列二 | “不忘初心 牢记使命”主题教育进行时,基层在行动
各基层党组织结合“两学一做”学习教育常态化制度化,依托“三会一课”、主题党日,运用“学习强国”学习平台、新媒体等,创新理论学习,切实增强党员教育的吸引力和感染力,增强党员意识,坚定理想信念,扎实开展好主题教育学习活动。现在继续推出系列三报道:树典型,学先进,基层吹响党员先锋号。
学校党委、各级党组织牢记共产党员“为中国人民谋幸福,为中华民族谋复兴”的初心使命,通过树立典型,学习先进事迹,开展志愿服务活动,为身边群众办实事办好事,切实发挥党员先锋模范作用,吹响党员先锋号。
树典型,学先进
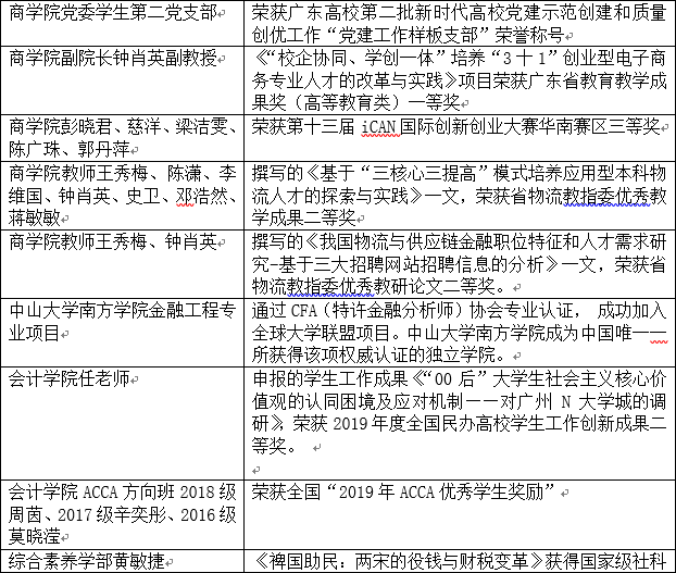
学校依托官方网站、微信公众号等媒体平台,报道了先进组织、优秀个人、人物专访等优秀事迹共13篇。


以上这些优秀事迹为全校师生树立了典型,发挥了引领示范作用。学校党委及各级党组织认真组织学习先进典型事迹,组织了《榜样4》《“时代楷模”卢永根的先进事迹》等学习,并推出专题报道。http:/index.php/home/article/search_detail/id/6113.html yabo鸭脖组织收看 “时代楷模”卢永根先进事迹发布仪式
邀请南粤优秀教师、学校师德标兵、商学院副院长钟肖英副教授作师德师风专题报告,钟肖英副教授通过个人的成长历程,表示最好师德是“上好课”,建议青年教师在教学过程中多做反思与总结,以饱满的教学热情面对每一名学生、每一堂课,并鼓励青年教师担任班主任,主动参与到学生的培养中,与学生共成长,将学校“以生为本”的育人理念落到实处,建议青年教师们正确处理好教课与科研间的关系,积极参与到学科专业建设,勇于担当,把握学校跨越式发展时期的重要机遇,不忘教育的初心,坚守育人的使命,与学校一同成长,为建设一流民办大学贡献自己的青春和力量。会后,学校刮起了一阵“加强师德师风,高度负责,扎实工作,努力奉献”的学习之风,全校师生为把yabo鸭脖建设成为国内一流民办高校而共同努力!
学思践悟守初心
志愿服务做好事
各基层党组织结合本单位实际及专业学科特长,开展了一系列志愿者服务,真正把学思践悟落到实处。
护理与健康学院直属党总支组织开展了与南方医科大学第五附属医院合办的“关爱·同行”医院义工活动,学生义工队伍利用周末和假期时间,以导医、陪检、陪伴、陪学、陪练等服务模式到南方医科大学第五附属医院、从化中心医院实践基地的急救科、儿科、骨科二区、康复科、神经内科以及临床支持中心等六个科室,开展义工活动,将志愿服务精神带到医院的每一个角落,温暖心灵。

音乐系党支部开展了“雅乐·初心”志愿活动,以亲子活动为载体,以音乐启蒙教育为主要内容,义务引领0-3岁的幼儿进行音乐启蒙教育,让yabo鸭脖教工子女在丰富多彩的游戏活动中激发音乐细胞,共建家园共同体。

艺术设计与创意产业系党总支开展了“阳光义教伴成长”活动,从学校到吕田中学、桃园中学、麻村小学、附属小学等,都留下了学生志愿者身影。他们通过自己所学,用手中五彩的画笔,陪伴小朋友们涂鸦填色,用创意为孩子们描绘了一个个纯真多彩的童话故事,为孩子们带去快乐与知识,带去欢声与笑语。


商学院党总支开展了“感恩我师践于行”志愿服务,为师生营造一个整洁、舒适、优美的办公教学环境;开展了“冬日暖情,慰藉心灵”敬老院关爱行动,为老者带去温暖;开展了“爱国课堂”义教活动,为孩子们带去知识和关爱;开展了“爱护花草,美化校园环境”志愿活动,共建绿色校园。



公共管理学系党总支党员志愿者发挥党员先锋模范作用,以热情周到的服务迎接2019级新生入校,为身边的同学做好事。文学与传媒学院开展了“环保我心,绿色共营”环保活动,通过寓教于乐的方式,推广环保知识,带动同学们一起做好事。会计学院党员教师到招聘现场为毕业生求职作指导等等。



“不忘初心,牢记使命”主题教育过程中,yabo鸭脖基层党组织充分发挥了党员模范带头作用,为全校师生树立了一个又一个先进典型。而这些典型,进一步引领师生不断完善自我,努力追梦。将主题教育内涵融于日常生活中,真正将服务意识内化于心,外化于行!
来源 / 主题教育领导小组办公室宣传组